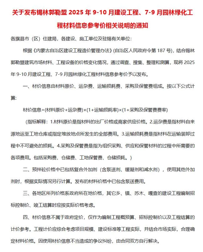
锡林郭勒2025年9、10月(第5期)造价信息

当前是锡林郭勒地区2025年9、10月(第5期)官方造价信息,行业学名《锡林郭勒建设工程造价信息》,核心内容包含建设工程建筑、安装、市政等专业类别的主材价格与介绍等工程造价行业重要信息,用于锡林郭勒市工程的投资估算、建设预算、施工结算、项目审计仲裁等工作。当前提供电子版PDF下载,内容经锡林郭勒市工程造价管理单位官方统计发布,为工程建设、施工双方在项目建设合同中涉及机械设备租赁及建材计价提供价格指导。
一、锡林郭勒2025年9、10月(第5期)造价信息权威性及涵盖内容
当前造价信息由锡林郭勒市造价站官方在2025年9至10月整理核算锡林郭勒市建材市场及建材供应商销售价格汇总后发布的工程造价行业指导价,具备官方权威性与行业通用性,涵盖内容:
- 工程材料价格:锡林郭勒市钢筋、混凝土水泥、门窗涂料等数百种建材型号类别的价格含税价或除税价及介绍;
二、锡林郭勒2025年9、10月(第5期)造价信息发布频率及使用场景
锡林郭勒市建设工程造价信息是双月刊,每两个月发布一次,一年发布六期,当前对应2025年9至10月(第5期)。主要用于以下情况:
锡林郭勒市工程招投标:编制最高投标限价、投标报价的基础核心依据
锡林郭勒市工程施工图预算、房屋建筑估算、施工图预算、竣工结算的计价标准
锡林郭勒市建设项目成本控制:施工单位材料采购、成本核算、签证索赔的参考
行业参考:建设单位、设计单位、咨询公司造价管控的基础数据
如需历年造价信息,请查看锡林郭勒市造价信息汇总。
三、锡林郭勒2025年9、10月(第5期)造价信息PDF下载流程
- 锡林郭勒市官方造价信息打开祖国建材通官网(www.zgjct.com)直接下载;
- 确认「锡林郭勒2025年9、10月(第5期)造价信息」资源,下载类型为电子版PDF;
- 点击「立即下载」按钮,按提示操作在线下载;
- 下载后保存至电脑本地。手机下载请查看默认存储目录;
- 如需批量下载更多锡林郭勒市建设工程造价信息,可点击下载后选择底部「批量」即可。
锡林郭勒2025年9、10月(第5期)造价信息下载
如需帮助请在网页底部联系客服

锡林郭勒2025年7、8月(第4期)造价信息
锡林郭勒2025年5、6月(第3期)造价信息
锡林郭勒2025年3、4月(第2期)造价信息
锡林郭勒2025年1、2月(第1期)造价信息
锡林郭勒2024年11、12月(第6期)造价信息
锡林郭勒2024年4期7、8月造价信息
锡林郭勒2024年3期5、6月造价信息
锡林郭勒2024年2期3、4月造价信息
锡林郭勒2024年1期1、2月造价信息
锡林郭勒2023年4季度10、11、12月造价信息
锡林郭勒2023年3季度7、8、9月造价信息
锡林郭勒2023年2季度4、5、6月造价信息
锡林郭勒2023年1季度1、2、3月造价信息
锡林郭勒2022年4期10、11、12月造价信息
锡林郭勒2022年3期7、8、9月造价信息