阿拉善2024年4月园林工程造价信息

本信息为阿拉善地区2024年4月工程园林绿化苗木市场权威统计资料,核心内容包含园林工程材料价、苗木单价、绿化施工市场价,适用于阿拉善市园林绿化工程预算编制及苗木采购比价。当前提供电子版PDF下载,内容经阿拉善市工程造价管理单位官方统计发布,为园林工程建设、施工双方在项目建设过程中涉及乔木、灌木、地被、竹类、棕榈类、水生植物等各类园林植物提供价格参考依据。
一、阿拉善苗木参考价格权威性及核心内容
当前苗木参考价格由阿拉善造价管理单位官方在2024年4月统计阿拉善市内各城区园林绿化种植园区、苗木供应商汇总后权威发布,核心数据:
- 苗木市场信息价:包含不同规格(胸径、冠幅、高度)的市场综合价格;
- 园林工程材料价:硬质景观类、园路铺装类、园林小品构件类、灌溉设施等类别材料价;
- 绿化类其它信息:灌木、竹类、水生植物、乔木、棕榈类、地被等各类园林植物的介绍。
二、阿拉善2024年4月苗木参考价格发布频率及使用场景
阿拉善市苗木参考价格是单月刊,每月定时发布,全年发布12期,当前是2024年4月发布,可用于以下情况:
阿拉善市工程建设投资决策阶段提供园林材料价格参考
工程设计概算及预算中阿拉善市园林工程类造价信息的综合统计
阿拉善市工程项目施工合同内约定结算的园林绿化苗木价格凭证
工程造价管理阶段辅助阿拉善市工程园林绿化类造价信息编制的价格同比及环比参考
如需往年园林信息,请参考阿拉善市苗木参考价格汇总。
三、阿拉善2024年4月苗木参考价格PDF下载流程
- 阿拉善市官方园林造价信息打开祖国建材通官网(www.zgjct.com)直接查询下载;
- 确认「阿拉善2024年4月园林工程造价信息」资源,下载类型为电子版PDF;
- 点击「立即下载」按钮,按提示操作在线下载;
- 下载后保存至电脑本地。手机端下载后可查看默认存储目录;
- 如需批量下载苗木参考价格,可点击下载后选择底部「批量」即可。
阿拉善2024年4月园林造价信息下载
如需帮助请在网页底部联系客服

阿拉善2024年11、12月(第6期)造价信息
阿拉善2024年9、10月(第5期)造价信息
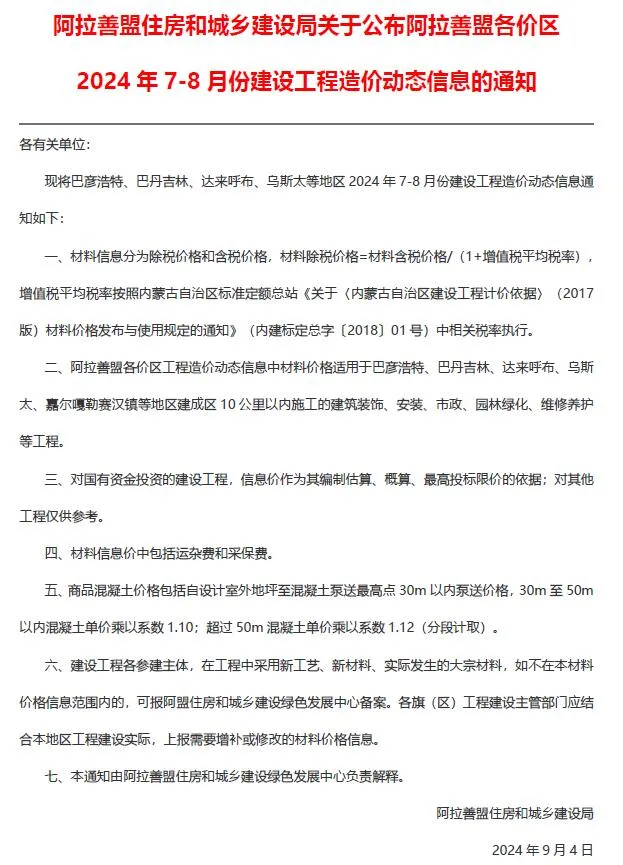
阿拉善2024年4期7、8月造价信息
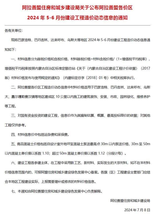
阿拉善2024年3期5、6月造价信息
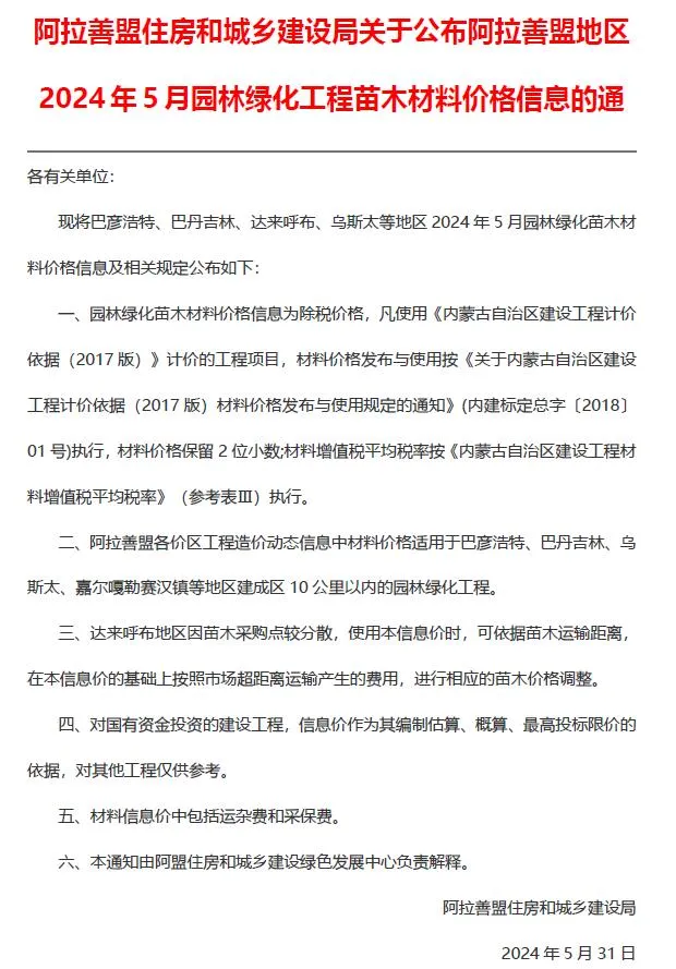
阿拉善2024年5月园林造价信息
阿拉善2024年2期3、4月造价信息
阿拉善2024年3月园林造价信息
阿拉善2024年1期1、2月造价信息
阿拉善2023年6期11、12月造价信息
阿拉善市2023年5期9、10月造价信息
阿拉善市2023年4期7、8月造价信息
阿拉善市2023年3期5、6月造价信息
阿拉善市2023年5月苗木造价信息
阿拉善市2023年4月苗木造价信息
阿拉善2023年3、4月造价信息