
锡林郭勒市2025年5、6月(第3期)建设工程造价信息
《2025年锡林郭勒建设工程造价信息》简称"锡林郭勒市造价信息"或"锡林郭勒市建材预算价",锡林郭勒市工程造价信息网2025年官方建材指导价pdf,当前2025年5、6月(第3期)造价信息可作为锡林郭勒市建设工程材料人工与机械设备台班租赁价格参考文件,用于锡林郭勒市建筑工程造价管理审计、工程估算、设计概算、施工预算、竣工结算、招标投标、工程仲裁等工作的重要依据
锡林郭勒市建材价格内蒙古自治区建材造价信息锡林郭勒造价信息电子版,提供锡林郭勒市2025年建设工程土建安装市政园林交通公路工程主要材料与人工机械设备台班造价信息,已更新至6月锡林郭勒建设工程造价信息、工程材料指导价、建材参考价、建设工程价格信息电子版一键下载

《2025年锡林郭勒建设工程造价信息》简称"锡林郭勒市造价信息"或"锡林郭勒市建材预算价",锡林郭勒市工程造价信息网2025年官方建材指导价pdf,当前2025年5、6月(第3期)造价信息可作为锡林郭勒市建设工程材料人工与机械设备台班租赁价格参考文件,用于锡林郭勒市建筑工程造价管理审计、工程估算、设计概算、施工预算、竣工结算、招标投标、工程仲裁等工作的重要依据
锡林郭勒市建材价格内蒙古自治区建材造价信息
《2025年锡林郭勒建设工程造价信息》简称"锡林郭勒市造价信息"或"锡林郭勒市材料指导价",锡林郭勒市工程造价信息网2025年官方建材指导价pdf,当前2025年3、4月(第2期)造价信息可作为锡林郭勒市建设工程材料人工与机械设备台班租赁价格参考文件,用于锡林郭勒市建筑工程造价管理审计、工程估算、设计概算、施工预算、竣工结算、招标投标、工程仲裁等工作的重要依据
锡林郭勒市建材价格依据
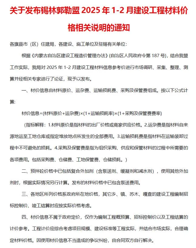
"锡林郭勒造价信息"或"锡林郭勒市工程造价信息网"全称《锡林郭勒建设工程造价信息》,锡林郭勒市建设厅官方主办的建材参考价,当前2025年造价信息期刊可用于锡林郭勒1、2月(第1期)建筑工程材料计价与结算依据,核心材料有钢材、水泥、砂子、碎石、混凝土等建材价格信息,当前2025年造价信息适用于锡林郭勒1、2月(第1期)建筑工程造价管理审计、工程估算、设计概算、施工预算、竣工结算、招标投标、工程仲裁等工作的重要官方依据
锡林郭勒市工程造价信息网
2024年11、12月(第6期)锡林郭勒市造价信息统称《锡林郭勒建设工程造价信息》,属于锡林郭勒市建设工程造价信息网2024年官方建材建筑材料指导价,当前2024年11、12月(第6期)造价信息电子版可作为锡林郭勒市建设工程材料人工与机械设备台班价格参考文件,用于锡林郭勒市建筑工程造价管理审计、工程估算、设计概算、施工预算、竣工结算、招标投标、工程仲裁等工作的重要依据
2024锡林郭勒建材价格2024年内蒙古建材造价信息
2024年4期7、8月锡林郭勒市造价信息统称《锡林郭勒建设工程造价信息》,属于锡林郭勒市建设工程造价信息网2024年官方建材建筑材料指导价,当前2024年4期7、8月造价信息电子版可作为锡林郭勒市建设工程材料人工与机械设备台班价格参考文件,用于锡林郭勒市建筑工程造价管理审计、工程估算、设计概算、施工预算、竣工结算、招标投标、工程仲裁等工作的重要依据
锡林郭勒市工程结算价
"锡林郭勒造价信息"或"锡林郭勒市材料结算价"全称《锡林郭勒建设工程造价信息》,锡林郭勒市建设厅官方主办的建材参考价,当前2024年造价信息期刊可用于锡林郭勒3期5、6月建筑工程材料计价与结算依据,核心材料有沥青、胶粘剂、金属网、预埋件、水泥等建材价格信息,当前2024年造价信息适用于锡林郭勒3期5、6月建筑工程造价管理审计、工程估算、设计概算、施工预算、竣工结算、招标投标、工程仲裁等工作的重要官方依据
锡林郭勒市建材结算价
"锡林郭勒造价信息"或"锡林郭勒市材料价格信息"全称《锡林郭勒建设工程造价信息》,锡林郭勒市建设厅官方主办的建材参考价,当前2024年造价信息期刊可用于锡林郭勒2期3、4月建筑工程材料计价与结算依据,核心材料有木门、钢门、铝合金窗、瓦片、彩钢板等建材价格信息,当前2024年造价信息适用于锡林郭勒2期3、4月建筑工程造价管理审计、工程估算、设计概算、施工预算、竣工结算、招标投标、工程仲裁等工作的重要官方依据
锡林郭勒市建材预算价
"锡林郭勒造价信息"或"锡林郭勒市材料价"全称《锡林郭勒建设工程造价信息》,锡林郭勒市建设厅官方主办的建材参考价,当前2024年造价信息期刊可用于锡林郭勒1期1、2月建筑工程材料计价与结算依据,核心材料有防水卷材、保温棉、聚苯乙烯板、脚手架、模板等建材价格信息,当前2024年造价信息适用于锡林郭勒1期1、2月建筑工程造价管理审计、工程估算、设计概算、施工预算、竣工结算、招标投标、工程仲裁等工作的重要官方依据
锡林郭勒市材料价格信息
"锡林郭勒造价信息"或"锡林郭勒市材料信息价"全称《锡林郭勒建设工程造价信息》,锡林郭勒市建设厅官方主办的建材参考价,当前2023年造价信息期刊可用于锡林郭勒4季度10、11、12月建筑工程材料计价与结算依据,核心材料有乳胶漆、沥青、防水卷材、保温棉、聚苯乙烯板等建材价格信息,当前2023年造价信息适用于锡林郭勒4季度10、11、12月建筑工程造价管理审计、工程估算、设计概算、施工预算、竣工结算、招标投标、工程仲裁等工作的重要官方依据
2023锡林郭勒建材价格2023年内蒙古建材造价信息
《2023年锡林郭勒建设工程造价信息》简称"锡林郭勒市造价信息"或"锡林郭勒市建设造价信息",锡林郭勒市工程造价信息网2023年官方建材指导价pdf,当前2023年3季度7、8、9月造价信息可作为锡林郭勒市建设工程材料人工与机械设备台班租赁价格参考文件,用于锡林郭勒市建筑工程造价管理审计、工程估算、设计概算、施工预算、竣工结算、招标投标、工程仲裁等工作的重要依据
锡林郭勒市招标造价信息
2023年2季度4、5、6月锡林郭勒造价信息统称"锡林郭勒建设工程造价信息",由锡林郭勒市建设厅官方主办的工程人工、材料及机械设备租赁指导价,核心材料有插座、灯具、瓷砖、大理石、花岗岩等建材价格信息,当前2023年造价信息适用于锡林郭勒2季度4、5、6月建筑工程造价管理审计、工程估算、设计概算、施工预算、竣工结算、招标投标、工程仲裁等工作的重要官方依据
锡林郭勒市建材造价信息
2023年1季度1、2、3月锡林郭勒造价信息统称"锡林郭勒建设工程造价信息",由锡林郭勒市建设厅官方主办的工程人工、材料及机械设备租赁指导价,核心材料有电缆、开关、插座、灯具、瓷砖等建材价格信息,当前2023年造价信息适用于锡林郭勒1季度1、2、3月建筑工程造价管理审计、工程估算、设计概算、施工预算、竣工结算、招标投标、工程仲裁等工作的重要官方依据
2023锡林郭勒工程造价信息
2022年4期10、11、12月锡林郭勒造价信息统称"锡林郭勒建设工程造价信息",由锡林郭勒市建设厅官方主办的工程人工、材料及机械设备租赁指导价,核心材料有安全网、沥青、胶粘剂、金属网、预埋件等建材价格信息,当前2022年造价信息适用于锡林郭勒4期10、11、12月建筑工程造价管理审计、工程估算、设计概算、施工预算、竣工结算、招标投标、工程仲裁等工作的重要官方依据
锡林郭勒市材料结算价2022年内蒙古建材造价信息
《2022年锡林郭勒建设工程造价信息》简称"锡林郭勒市造价信息"或"锡林郭勒市建材预算价",锡林郭勒市工程造价信息网2022年官方建材指导价pdf,当前2022年3期7、8、9月造价信息可作为锡林郭勒市建设工程材料人工与机械设备台班租赁价格参考文件,用于锡林郭勒市建筑工程造价管理审计、工程估算、设计概算、施工预算、竣工结算、招标投标、工程仲裁等工作的重要依据
锡林郭勒市工程材料价
"锡林郭勒造价信息"或"锡林郭勒市造价材料信息"全称《锡林郭勒建设工程造价信息》,锡林郭勒市建设厅官方主办的建材参考价,当前2022年造价信息期刊可用于锡林郭勒2季度4、5、6月建筑工程材料计价与结算依据,核心材料有配电变压设备、保温材料、石材挂件、膨胀螺栓锚栓、格栅等建材价格信息,当前2022年造价信息适用于锡林郭勒2季度4、5、6月建筑工程造价管理审计、工程估算、设计概算、施工预算、竣工结算、招标投标、工程仲裁等工作的重要官方依据
2022锡林郭勒工程结算价
"锡林郭勒造价信息"或"锡林郭勒市材料指导价"全称《锡林郭勒建设工程造价信息》,锡林郭勒市建设厅官方主办的建材参考价,当前2022年造价信息期刊可用于锡林郭勒1期1、2、3月建筑工程材料计价与结算依据,核心材料有砌块、防水卷材、钢管、排水管、电线电缆等建材价格信息,当前2022年造价信息适用于锡林郭勒1期1、2、3月建筑工程造价管理审计、工程估算、设计概算、施工预算、竣工结算、招标投标、工程仲裁等工作的重要官方依据
2022锡林郭勒招标造价信息