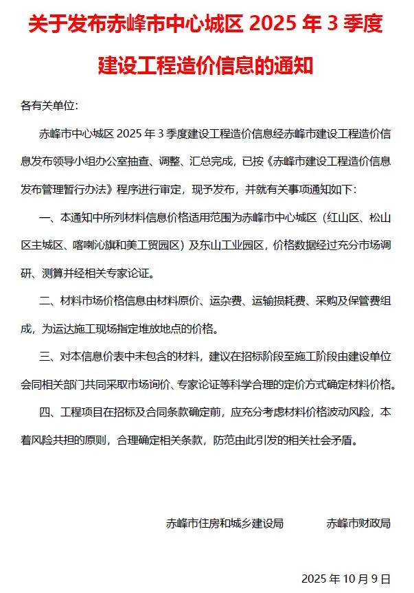
一、赤峰造价信息权威性及涵盖内容
当前造价信息由赤峰市造价站官方在2025年3季度整理核算赤峰市建材市场及建材供应商销售价格汇总后发布的工程造价行业指导价,具备官方权威性与行业通用性,涵盖内容:
- 工程材料价格:赤峰市钢筋、混凝土水泥、五金水管等数百种建材型号类别的价格含税价或除税价及介绍;
赤峰建筑造价信息官方统计内容只包含主材,未统计材料需双方自行协商.
二、赤峰造价信息发布频率及使用场景
赤峰市建设工程造价信息是季刊,每季度发布一次,一年发布四期,当前是2025第3季度。主要用于以下情况:
赤峰市工程招投标:编制最高投标限价、投标报价的基础核心依据
赤峰市工程施工图预算、房屋建筑估算、施工图预算、竣工结算的计价标准
赤峰市建设项目成本控制:施工单位材料采购、成本核算、签证索赔的参考
行业参考:建设单位、设计单位、咨询公司造价管控的基础数据
如需历年造价信息,请查看赤峰市造价信息汇总。
三、赤峰造价信息PDF下载流程与说明
- 赤峰市官方造价信息打开祖国建材通官网(www.zgjct.com)直接下载;
- 确认「赤峰2025年3季度造价信息」资源,下载类型为电子版PDF;
- 点击「立即下载」按钮,按提示操作在线下载;
- 下载后保存至电脑本地。手机下载请查看默认存储目录;
- 如需批量下载更多赤峰市建设工程造价信息,可点击下载后选择底部「批量」即可。


赤峰2025年4季度10、11、12月造价信息
赤峰2025年2季度4、5、6月造价信息
赤峰2025年1季度1、2、3月造价信息
赤峰2024年4季度10、11、12月造价信息
赤峰2024年3季度7、8、9月造价信息
赤峰2024年2季度造价信息
赤峰2024年2季度4、5、6月造价信息
赤峰2024年1季度1、2、3月造价信息
赤峰2023年4季度10、11、12月造价信息
赤峰2023年3季度7、8、9月造价信息
赤峰2023年2季度4、5、6月造价信息
赤峰2023年1季度1、2、3月造价信息
赤峰2022年4季度10、11、12月造价信息
赤峰2022年3季度7、8、9月造价信息
赤峰2022年2季度4、5、6月造价信息