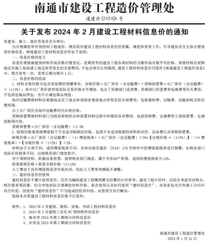
南通市2024年2月造价信息(南通建设工程材料信息价)

当前是南通地区2024年2月官方造价信息,行业学名《南通建设工程材料信息价》,核心内容包含建设工程建筑、安装、市政等专业类别的主材价格与介绍等工程造价行业重要信息,用于南通市工程的投资估算、建设预算、施工结算、项目审计仲裁等工作。当前提供电子版PDF下载,内容经南通市工程造价管理单位官方统计发布,为工程建设、施工双方在项目建设合同中涉及机械设备租赁及建材计价提供价格指导。
一、南通2024年2月造价信息权威性及涵盖内容
当前造价信息由南通市造价站官方在2024年2月整理核算南通市建材市场及建材供应商销售价格汇总后发布的《南通建设工程材料信息价》,具备官方权威性与行业通用性,涵盖内容:
- 工程材料价格:含预制阳台板、预制柱、圆钢、再生碎石、直缝钢管、中粒式沥青砼、中砂、周转木材、铸铁水箅价格;
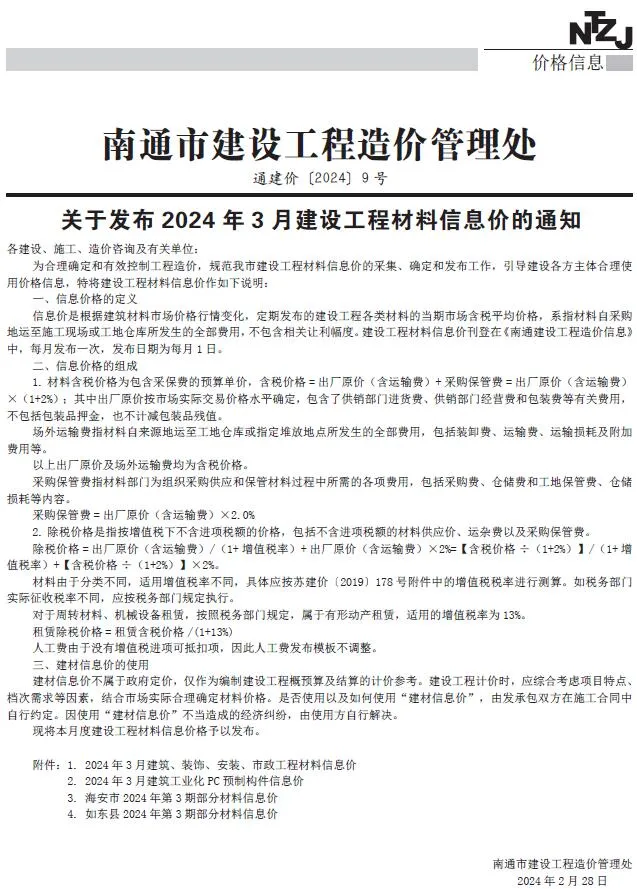
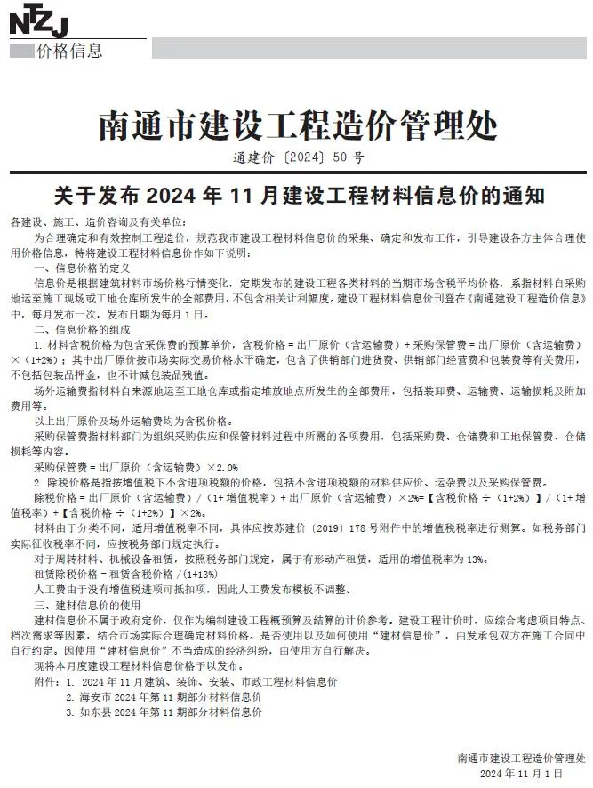
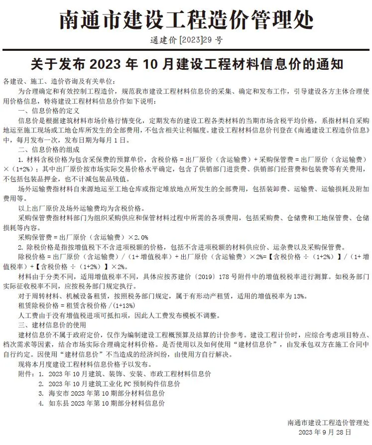
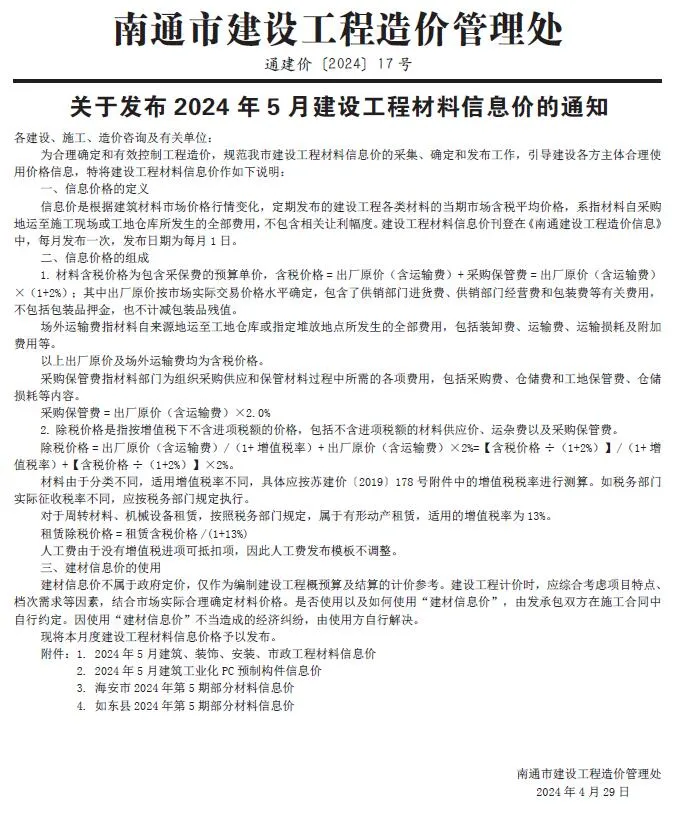
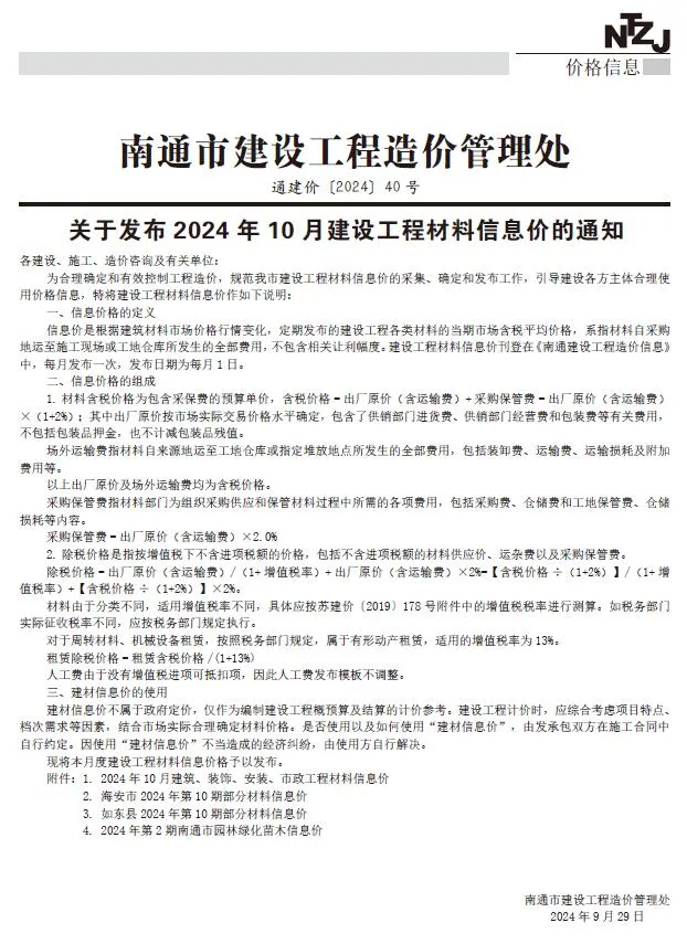
南通市建设工程材料信息价采购保管费 = 出厂原价(含运输费)×2.0%;
信息价中税价格是指按增值税下不含进项税额的价格,包括不含进项税额的材料供应价、运杂费以及采购保管费。
公式:除税价格 = 出厂原价(含运输费)/(1+ 增值税率)+ 出厂原价(含运输费)×2%=【含税价格 ÷(1+2%)】/(1+ 增值税率)+【含税价格 ÷(1+2%)】×2%。
二、南通2024年2月造价信息发布频率及使用场景
南通市建设工程材料信息价是单月刊,每月固定发布一期,全年共计发布12期,当前是2024年2月发布。主要用于以下情况:
南通市工程招投标:编制最高投标限价、投标报价的基础核心依据
南通市工程施工图预算、房屋建筑估算、施工图预算、竣工结算的计价标准
南通市建设项目成本控制:施工单位材料采购、成本核算、签证索赔的参考
行业参考:建设单位、设计单位、咨询公司造价管控的基础数据
如需历年造价信息,请查看南通市造价信息汇总。
三、南通2024年2月造价信息PDF下载流程
- 南通市官方造价信息打开祖国建材通官网(www.zgjct.com)直接下载;
- 确认「南通市2024年2月造价信息」资源,下载类型为电子版PDF;
- 点击「立即下载」按钮,按提示操作在线下载;
- 下载后保存至电脑本地。手机下载请查看默认存储目录;
- 如需批量下载更多南通市建设工程材料信息价,可点击下载后选择底部「批量」即可。
南通2024年2月造价信息下载
如需帮助请在网页底部联系客服

南通市2024年12月造价信息
南通市2024年11月造价信息
南通市2024年10月造价信息
南通市2024年9月造价信息
南通市2024年8月造价信息
南通市2024年7月造价信息
南通市2024年6月造价信息
南通市2024年5月造价信息
南通市2024年4月造价信息
南通市2024年3月造价信息
南通市2024年1月造价信息
南通市2023年12月造价信息
南通市2023年11月造价信息
南通市2023年10月造价信息
南通市2023年9月造价信息