内蒙古自治区工程信息价电子版查询
内蒙古自治区工程信息价pdf及Excel表格查询下载

通辽市2025年5、6月(第3期)工程信息价PDF下载

乌兰察布市2025年5、6月(第3期)工程信息价PDF下载

赤峰市2025年2季度4、5、6月工程信息价PDF扫描件下载

兴安盟市2025年2季度4、5、6月工程信息价PDF扫描件下载

阿拉善市2025年5月9、10工程信息价PDF下载

乌海市2025年5月工程信息价PDF扫描件下载

鄂尔多斯市2025年5月工程信息价PDF下载

包头市2025年5月工程信息价PDF下载

鄂尔多斯市2025年4月工程信息价PDF扫描件下载

包头市2025年4月工程信息价PDF下载

呼伦贝尔市2025年3、4月(第2期)工程信息价PDF扫描件下载

锡林郭勒市2025年3、4月(第2期)工程信息价PDF扫描件下载

乌兰察布市2025年3、4月(第2期)工程信息价PDF扫描件下载

呼和浩特市2025年2期3、4月工程信息价Excel下载

阿拉善市2025年3、4月(第2期)工程信息价PDF扫描件下载

通辽市2025年3、4月(第2期)工程信息价PDF扫描件下载

乌海市2025年3月工程信息价PDF下载

鄂尔多斯市2025年3月工程信息价PDF下载

包头市2025年3月工程信息价PDF扫描件下载

兴安盟市2025年1季度1、2、3月工程信息价PDF下载

赤峰市2025年1季度1、2、3月工程信息价PDF扫描件下载

乌海市2025年2月工程信息价PDF下载

包头市2025年2月工程信息价PDF扫描件下载

呼伦贝尔市2025年1、2月(第1期)工程信息价PDF扫描件下载

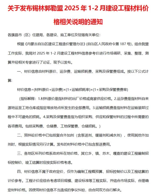
锡林郭勒市2025年1、2月(第1期)工程信息价PDF扫描件下载

鄂尔多斯市2025年1、2月(第1期)工程信息价PDF下载

呼和浩特市2025年1期1、2月工程信息价Excel下载

阿拉善市2025年1、2月(第1期)工程信息价PDF下载

通辽市2025年1、2月(第1期)工程信息价PDF扫描件下载

乌兰察布市2025年1、2月(第1期)工程信息价PDF扫描件下载

乌海市2025年1月工程信息价PDF扫描件下载

包头市2025年1月工程信息价PDF扫描件下载

乌海市2024年12月工程信息价PDF下载

包头市2024年12月工程信息价PDF扫描件下载

鄂尔多斯市2024年11、12月(第11期)工程信息价PDF下载

锡林郭勒市2024年11、12月(第6期)工程信息价PDF下载

呼和浩特市2024年6期11、12月工程信息价Excel下载

乌兰察布市2024年11、12月(第6期)工程信息价PDF下载

阿拉善市2024年11、12月(第6期)工程信息价PDF扫描件下载

通辽市2024年11、12月(第6期)工程信息价PDF下载

赤峰市2024年4季度10、11、12月工程信息价PDF下载

兴安盟市2024年4季度10、11、12月工程信息价PDF扫描件下载

