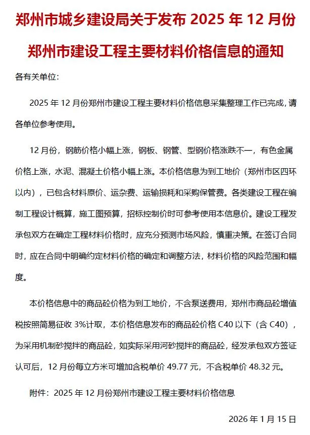
郑州市2025年12月造价信息(郑州建设工程材料价格信息)

当前是郑州地区2025年12月官方造价信息,行业学名《郑州建设工程材料价格信息》,核心内容包含建设工程建筑、安装、市政等专业类别的主材价格与介绍等工程造价行业重要信息,用于郑州市工程的投资估算、建设预算、施工结算、项目审计仲裁等工作。当前提供电子版PDF下载,内容经郑州市工程造价管理单位官方统计发布,为工程建设、施工双方在项目建设合同中涉及机械设备租赁及建材计价提供价格指导。
一、郑州2025年12月造价信息权威性及涵盖内容
当前造价信息由郑州市造价站官方在2025年12月整理核算郑州市建材市场及建材供应商销售价格汇总后发布的《郑州建设工程材料价格信息》,具备官方权威性与行业通用性,涵盖内容:
- 工程材料价格:郑州市钢筋、混凝土水泥、门窗涂料等数百种建材型号类别的价格含税价或除税价及介绍;
二、郑州2025年12月造价信息发布频率及使用场景
郑州市建设工程材料价格信息是单月刊,每月固定发布一期,全年共计发布12期,当前是2025年12月发布。主要用于以下情况:
郑州市工程招投标:编制最高投标限价、投标报价的基础核心依据
郑州市工程施工图预算、房屋建筑估算、施工图预算、竣工结算的计价标准
郑州市建设项目成本控制:施工单位材料采购、成本核算、签证索赔的参考
行业参考:建设单位、设计单位、咨询公司造价管控的基础数据
如需历年造价信息,请查看郑州市造价信息汇总。
三、郑州2025年12月造价信息PDF下载流程
- 郑州市官方造价信息打开祖国建材通官网(www.zgjct.com)直接下载;
- 确认「郑州市2025年12月造价信息」资源,下载类型为电子版PDF;
- 点击「立即下载」按钮,按提示操作在线下载;
- 下载后保存至电脑本地。手机下载请查看默认存储目录;
- 如需批量下载更多郑州市建设工程材料价格信息,可点击下载后选择底部「批量」即可。
郑州2025年12月造价信息下载
如需帮助请在网页底部联系客服

郑州市2025年11月造价信息
郑州市2025年10月造价信息
郑州市2025年9月造价信息
郑州市2025年8月造价信息
郑州市2025年7月造价信息
郑州市2025年6月造价信息
郑州市2025年5月造价信息
郑州市2025年4月造价信息
郑州市2025年3月造价信息
郑州市2025年2月造价信息
郑州市2025年1月造价信息
郑州市2024年12月造价信息
郑州市2024年11月造价信息
郑州市2024年10月造价信息
郑州市2024年9月造价信息