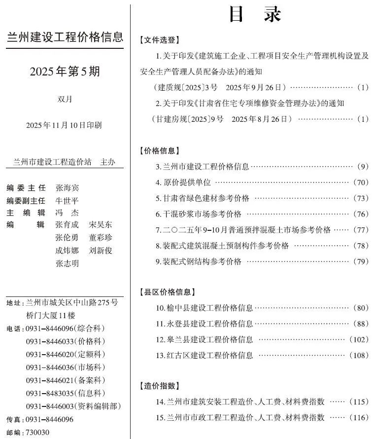
兰州2025年9、10月(第5期)造价信息(兰州建设工程造价指南)

当前是兰州地区2025年9、10月(第5期)官方造价信息,行业学名《兰州建设工程造价指南》,核心内容包含建设工程建筑、安装、市政等专业类别的主材价格与介绍等工程造价行业重要信息,用于兰州市工程的投资估算、建设预算、施工结算、项目审计仲裁等工作。当前提供电子版PDF下载,内容经兰州市工程造价管理单位官方统计发布,为工程建设、施工双方在项目建设合同中涉及机械设备租赁及建材计价提供价格指导。
一、兰州2025年9、10月(第5期)造价信息权威性及涵盖内容
当前造价信息由兰州市造价站官方在2025年9至10月整理核算兰州市建材市场及建材供应商销售价格汇总后发布的《兰州建设工程造价指南》,具备官方权威性与行业通用性,涵盖内容:
- 工程材料价格:兰州市钢筋、混凝土水泥、门窗涂料等数百种建材型号类别的价格含税价或除税价及介绍;
兰州信息价包含区域:兰州市、榆中县、永登县、皋兰县、红古区.
二、兰州2025年9、10月(第5期)造价信息发布频率及使用场景
兰州市建设工程造价指南是双月刊,每两个月发布一次,一年发布六期,当前对应2025年9至10月(第5期)。主要用于以下情况:
兰州市工程招投标:编制最高投标限价、投标报价的基础核心依据
兰州市工程施工图预算、房屋建筑估算、施工图预算、竣工结算的计价标准
兰州市建设项目成本控制:施工单位材料采购、成本核算、签证索赔的参考
行业参考:建设单位、设计单位、咨询公司造价管控的基础数据
如需历年造价信息,请查看兰州市造价信息汇总。
三、兰州2025年9、10月(第5期)造价信息PDF下载流程与说明
- 兰州市官方造价信息打开祖国建材通官网(www.zgjct.com)直接下载;
- 确认「兰州2025年9、10月(第5期)造价信息」资源,下载类型为电子版PDF;
- 点击「立即下载」按钮,按提示操作在线下载;
- 下载后保存至电脑本地。手机下载请查看默认存储目录;
- 如需批量下载更多兰州市建设工程造价指南,可点击下载后选择底部「批量」即可。
兰州2025年9、10月(第5期)造价信息下载
如需帮助请在网页底部联系客服
立即下载
兰州2025年11、12月(第6期)造价信息
兰州2025年7、8月(第4期)造价信息
兰州2025年5、6月(第3期)造价信息
兰州2025年3、4月(第2期)造价信息
兰州2025年1、2月(第1期)造价信息
兰州2024年11、12月(第6期)造价信息
兰州2024年5期9、10月造价信息
兰州2024年4期7、8月造价信息
兰州2024年3期5、6月造价信息
兰州2024年2期3、4月造价信息
兰州2024年2期3、4月造价信息
兰州2024年1期1、2月造价信息
兰州2023年6期11、12月造价信息