无锡市2024年11月造价信息

当前是无锡地区2024年11月官方造价信息,行业学名《无锡工程造价信息》,核心内容包含建设工程建筑、安装、市政等专业类别的主材价格与介绍等工程造价行业重要信息,用于无锡市工程的投资估算、建设预算、施工结算、项目审计仲裁等工作。当前提供电子版PDF下载,内容经无锡市工程造价管理单位官方统计发布,为工程建设、施工双方在项目建设合同中涉及机械设备租赁及建材计价提供价格指导。
一、无锡2024年11月造价信息权威性及涵盖内容
当前造价信息由无锡市造价站官方在2024年11月整理核算无锡市建材市场及建材供应商销售价格汇总后发布的工程造价行业指导价,具备官方权威性与行业通用性,涵盖内容:
- 工程材料价格:无锡市钢筋、混凝土水泥、五金水管等数百种建材型号类别的价格含税价或除税价及介绍;
无锡信息价包含区域:无锡市、宜兴市、江阴市;
二、无锡2024年11月造价信息发布频率及使用场景
无锡市工程造价信息是单月刊,每月固定发布一期,全年共计发布12期,当前是2024年11月发布。主要用于以下情况:
无锡市工程招投标:编制最高投标限价、投标报价的基础核心依据
无锡市工程施工图预算、房屋建筑估算、施工图预算、竣工结算的计价标准
无锡市建设项目成本控制:施工单位材料采购、成本核算、签证索赔的参考
行业参考:建设单位、设计单位、咨询公司造价管控的基础数据
如需历年造价信息,请查看无锡市造价信息汇总。
三、无锡2024年11月造价信息PDF下载流程
- 无锡市官方造价信息打开祖国建材通官网(www.zgjct.com)直接下载;
- 确认「无锡市2024年11月造价信息」资源,下载类型为电子版PDF;
- 点击「立即下载」按钮,按提示操作在线下载;
- 下载后保存至电脑本地。手机下载请查看默认存储目录;
- 如需批量下载更多无锡市工程造价信息,可点击下载后选择底部「批量」即可。
无锡2024年11月造价信息下载
如需帮助请在网页底部联系客服

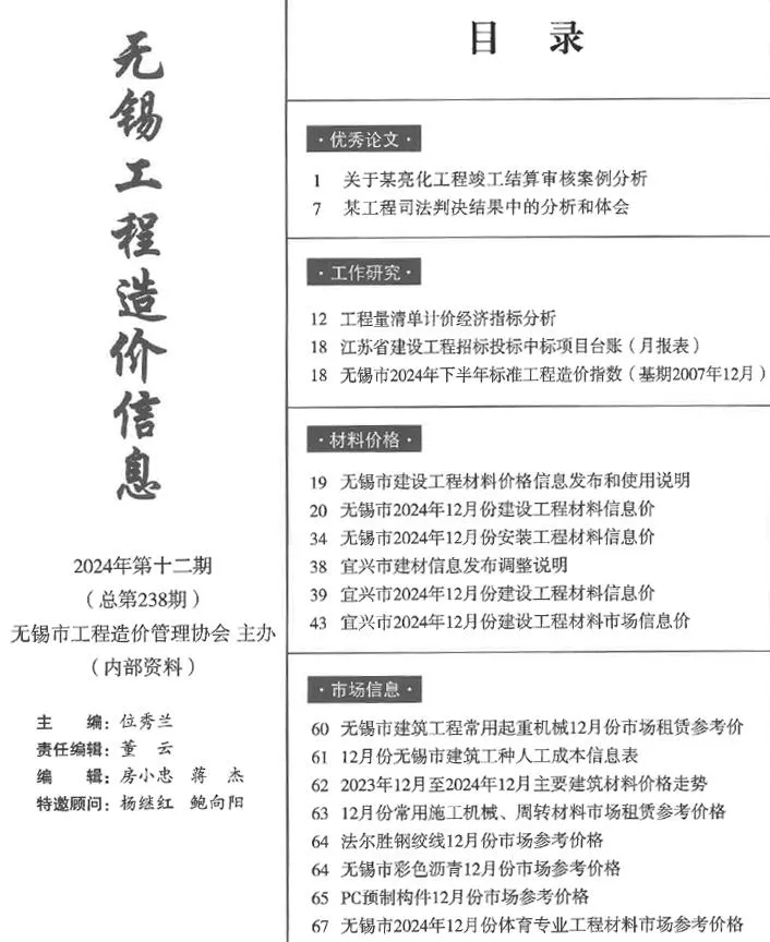
无锡市2024年12月造价信息
无锡2024年11月市场价
无锡2024年10月市场价
无锡市2024年10月造价信息
无锡2024年9月市场价
无锡市2024年9月造价信息
无锡2024年8月市场价
无锡市2024年8月造价信息
无锡市2024年7月造价信息
无锡2024年7月市场价
无锡2024年6月市场价
无锡市2024年6月造价信息
无锡市2024年5月造价信息
无锡2024年5月市场价
无锡2024年4月市场价