广西建设工程行业文件电子版
广西自治区建筑工程文件、广西造价信息期刊、广西自治区建筑工程定额及官方通知电子版下载

2022广西市政定额中册PDF下载

2022广西市政定额下册PDF扫描件下载

2022广西市政定额上册PDF下载

广西住房城乡建设厅关于进一步明确广西壮族自治区房屋建筑和市政基础设施工程安全生产责任保险费计价规定的通知PDF扫描件下载
![桂价费[2013]88号广西壮族自治区自治区特价局关于我区工程造价咨询服务收费标准的通知](https://oss.zgjct.com/9848.jpg?x-oss-process=image/resize,w_588/format,webp/quality,80)
桂价费[2013]88号广西壮族自治区自治区特价局关于我区工程造价咨询服务收费标准的通知PDF扫描件下载

广西造价员计量与计价土建实务考试试题及答案+(1)PDF扫描件下载

广西定额文件汇编PDF下载

广西区工程造价咨询服务行业收费参考标准的通知桂价协字【2019】15号PDF扫描件下载

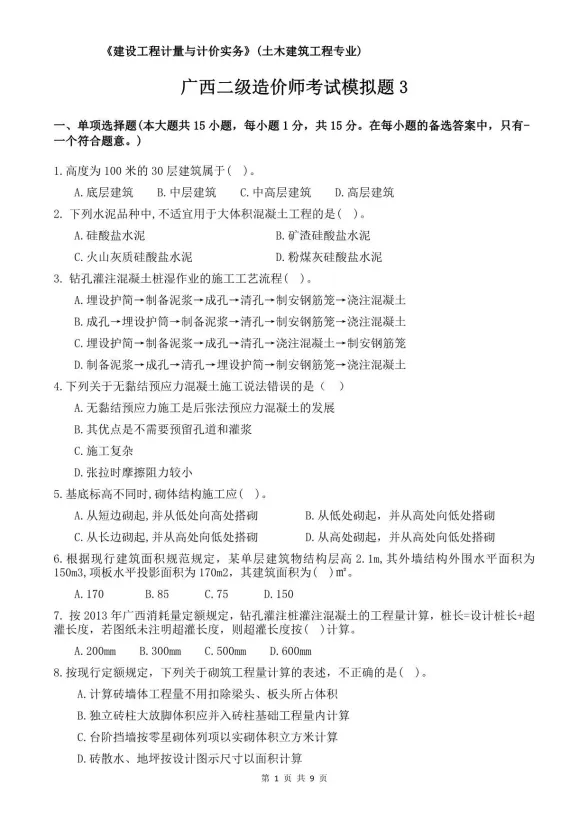
广西二造考试模拟题3试题及答案PDF下载

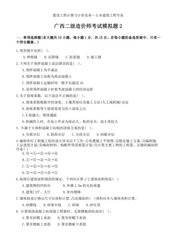
广西二造考试模拟题2试题及答案PDF扫描件下载

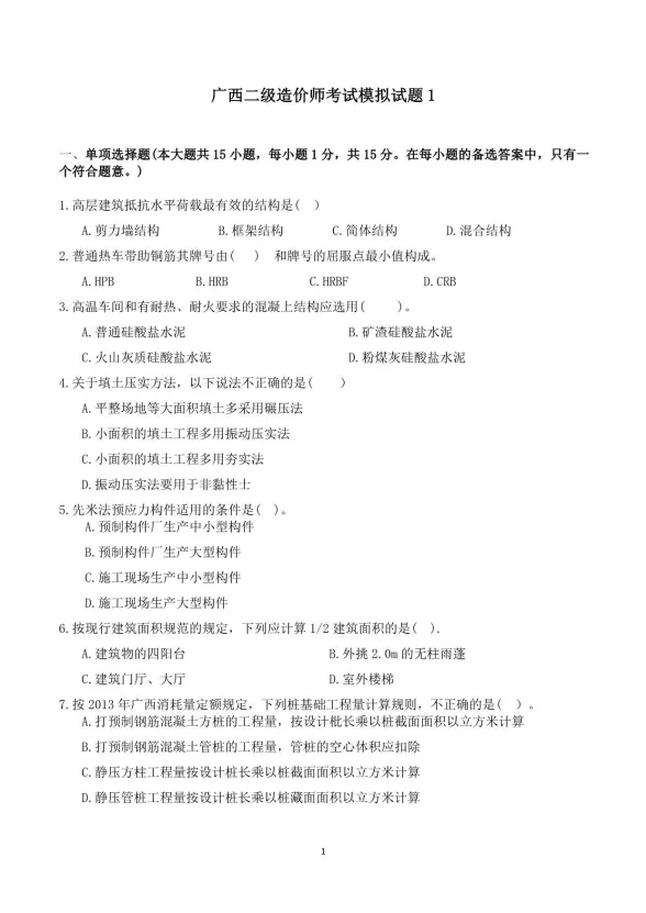
广西二造考试模拟题1试题及答案PDF下载

05SJ917-9小城镇住宅通用(示范)设计--广西南宁地区PDF下载

建设工程工程量清单计价规范GB50500-2013-广西壮族自治区实施细则PDF下载

2019年广西《建设工程计量与计价实务-安装工程》二级造价师考试教材PDF下载

2019年广西《建设工程计量与计价实务-土木建筑工程》二级造价师考试教材PDF扫描件下载

2018广西壮族自治区工程建设其他费用定额PDF下载

2018广西关于调整建设工程定额人工费及有关费率的通知PDF扫描件下载

2015《广西安装工程费用定额》共107页PDF下载

2015《广西安装工程消耗量定额常用册》(中)共519页PDF扫描件下载

2015《广西安装工程消耗量定额常用册》(下)共537页PDF下载

2015《广西安装工程消耗量定额常用册》(上)共581页PDF扫描件下载

2014《广西市政工程费用定额》共27页PDF下载

2014《广西市政工程消耗量定额》(中)共551页PDF扫描件下载

2014《广西市政工程消耗量定额》(下)共413页PDF下载

2014《广西市政工程消耗量定额》(上)共449页PDF扫描件下载

2013广西建筑装饰装修工程费用定额PDF下载

2013广西建筑装饰工程费用定额PDF扫描件下载

2013广西建筑装饰工程消耗量定额(下册)PDF下载

2013广西建筑装饰工程消耗量定额(上册2)PDF扫描件下载

2013广西建筑装饰工程消耗量定额(上册1)PDF下载

2013广西建筑装饰工程人材机基期价PDF扫描件下载

2013广西园林绿化及仿古建筑消耗量定额勘误二PDF下载

2013广西园林绿化及仿古建筑工程费用定额PDF扫描件下载

2011《广西市政工程设计概算编制办法》PDF扫描件下载

2008广西壮族自治区市政工程消耗量定额三市政管网工程(上册)PDF下载

2008广西壮族自治区市政工程消耗量定额一土石方工程、道路工程PDF扫描件下载

2005广西壮族自治区装饰装修消耗量定额PDF下载

2005广西壮族自治区建筑装饰装修安装园林绿化工程费用定额PDF扫描件下载

2005广西壮族自治区建筑工程消耗量定额PDF下载

