赤峰市工程预算价电子版查询
赤峰市工程预算价pdf及Excel表格查询下载

赤峰市2025年3季度工程预算价PDF扫描件下载

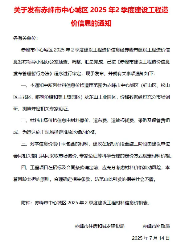
赤峰市2025年2季度4、5、6月工程预算价PDF扫描件下载

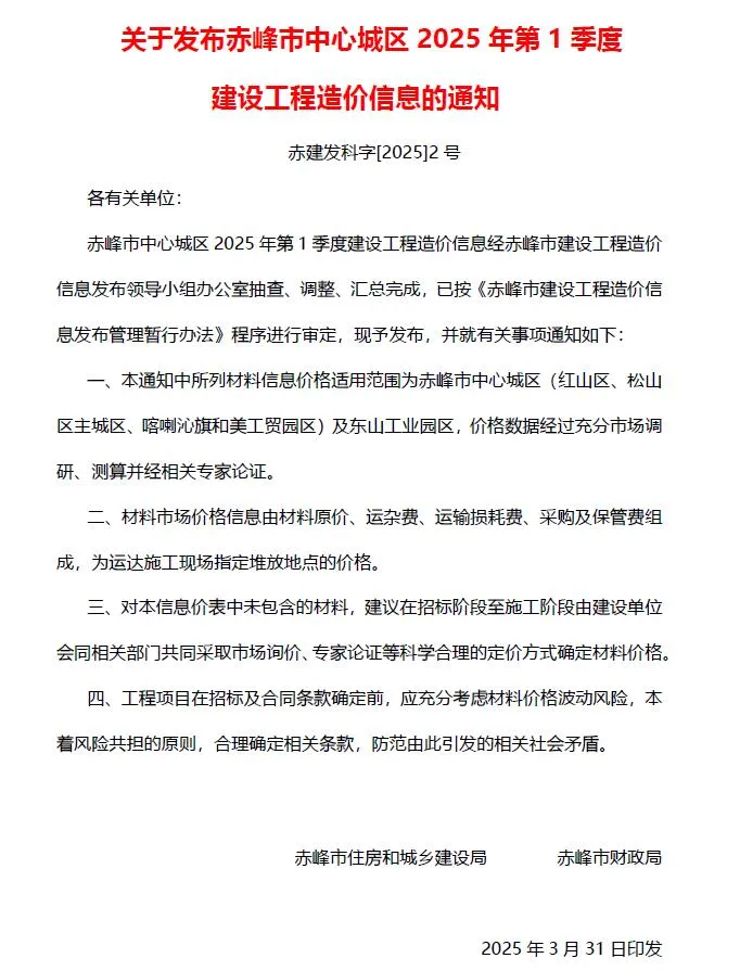
赤峰市2025年1季度1、2、3月工程预算价PDF扫描件下载

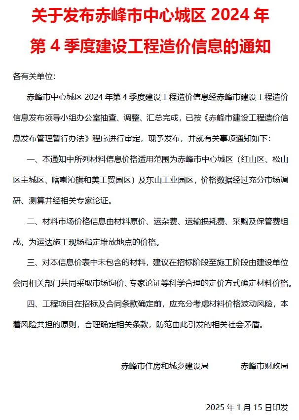
赤峰市2024年4季度10、11、12月工程预算价PDF下载

赤峰市2024年3季度7、8、9月工程预算价PDF下载

赤峰市2024年2季度工程预算价PDF下载

赤峰市2024年2季度4、5、6月工程预算价PDF下载

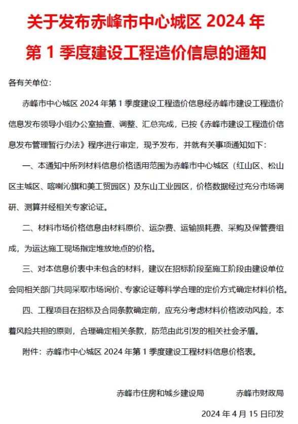
赤峰市2024年1季度1、2、3月工程预算价PDF下载

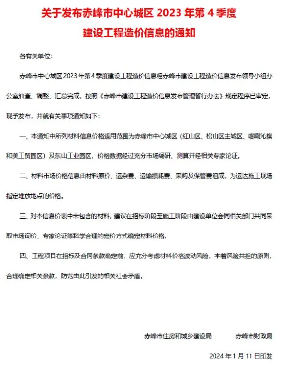
赤峰市2023年4季度10、11、12月工程预算价PDF扫描件下载

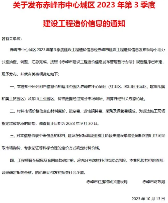
赤峰市2023年3季度7、8、9月工程预算价PDF下载

赤峰市2023年2季度4、5、6月工程预算价PDF扫描件下载

赤峰市2023年1季度1、2、3月工程预算价PDF下载

赤峰市2022年4季度10、11、12月工程预算价PDF下载

赤峰市2022年3季度7、8、9月工程预算价PDF扫描件下载

赤峰市2022年2季度4、5、6月工程预算价PDF下载

赤峰市2022年1季度1、2、3月工程预算价PDF扫描件下载

赤峰市2021年4月工程预算价PDF扫描件下载

赤峰市2021年3月工程预算价PDF扫描件下载

赤峰市2021年2月工程预算价PDF下载

赤峰市2021年1月工程预算价PDF扫描件下载

赤峰市2020年4期10、11、12月工程预算价PDF下载

赤峰市2020年3季度7、8、9月工程预算价PDF扫描件下载

赤峰市2020年2季度4、5、6月工程预算价PDF下载

赤峰市2020年1季度1、2、3月工程预算价PDF扫描件下载

赤峰市2019年4季度10、11、12月工程预算价PDF下载

赤峰市2019年3月工程预算价PDF扫描件下载

赤峰市2019年2月工程预算价PDF下载

赤峰市2019年1月工程预算价PDF下载

