造价导航
工程造价信息
直辖市:
北京
上海
天津
重庆
华南:
广东
广西
海南
华中:
湖南
湖北
江西
河南
华东:
浙江
江苏
山东
安徽
福建
华北:
河北
山西
内蒙古
东北:
辽宁
吉林
黑龙江
西南:
四川
贵州
云南
西藏
西北:
陕西
甘肃
宁夏
青海
新疆
建材市场造价信息
上海市建材市场价
浙江省建材市场价
江苏省建材市场价
湖南省建材市场价
湖北省建材市场价
广东省建材市场价
广西建材市场价
海南省建材市场价
云南省建材市场价
四川省建材市场价
甘肃省建材市场价
青海省建材市场价
园林工程造价信息
浙江省园林造价信息
江苏省园林造价信息
福建省园林造价信息
湖南省园林造价信息
湖北省园林造价信息
内蒙古园林造价信息
交通工程造价信息
重庆市交通造价信息
浙江省交通造价信息
福建省交通造价信息
湖北省交通造价信息
云南省交通造价信息
四川省交通造价信息
贵州省交通造价信息
江西省交通造价信息
西藏交通造价信息
电力电网造价信息
国家电网
南方电网公司
20kV电网
工程造价定额
浙江省工程定额
江苏省工程定额
福建省工程定额
湖南省工程定额
湖北省工程定额
河南省工程定额
河北省工程定额
广东省工程定额
广西工程定额
海南省工程定额
云南省工程定额
四川省工程定额
贵州省工程定额
安徽省工程定额
陕西省工程定额
江西省工程定额
山东省工程定额
辽宁省工程定额
吉林省工程定额
内蒙古工程定额
乌海市建设工程造价信息
提供乌海市造价信息网官方工程造价信息期刊原版扫描件PDF及Excel表格版下载
全国造价信息导航:
全国
直辖市
浙江
江苏
福建
湖南
湖北
河南
河北
广东
广西
海南
云南
四川
贵州
安徽
陕西
江西
山东
山西
辽宁
吉林
黑龙江
甘肃
宁夏
青海
西藏
新疆
内蒙古
内蒙古区域造价信息:
内蒙古
鄂尔多斯
呼和浩特
包头
赤峰
通辽
呼伦贝尔
巴彦淖尔
乌兰察布
锡林郭勒
乌海
兴安盟
阿拉善
乌海历年造价信息:
2025
2024
2023
2022
2021
2020
2019
2018
2017
2016
2015
2014
2013
2012
2011
2010
2009
2008
2007
2006
乌海2025年12月造价信息
PDF
下载
2025-12
乌海2025年11月造价信息
PDF
下载
2025-11
乌海2025年10月造价信息
PDF
下载
2025-10
乌海2025年9月造价信息
PDF
下载
2025-09
乌海2025年8月造价信息
PDF
下载
2025-08
乌海2025年7月造价信息
PDF
下载
2025-07
乌海2025年6月造价信息
PDF
下载
2025-06
乌海2025年5月造价信息
PDF
下载
2025-05
乌海2025年3月造价信息
PDF
下载
2025-03
乌海2025年2月造价信息
PDF
下载
2025-02
乌海2025年1月造价信息
PDF
下载
2025-01
乌海2024年12月造价信息
PDF
下载
2024-12
乌海2024年11月造价信息
PDF
下载
2024-11
乌海2024年10月造价信息
PDF
下载
2024-10
乌海2024年8月造价信息
PDF
下载
2024-08
乌海2024年7月造价信息
PDF
下载
2024-07
乌海2024年6月造价信息
PDF
下载
2024-06
乌海2024年5月造价信息
PDF
下载
2024-05
乌海2024年4月造价信息
PDF
下载
2024-04
乌海2024年3月造价信息
PDF
下载
2024-03
乌海2024年2月造价信息
PDF
下载
2024-02
乌海2024年1月造价信息
PDF
下载
2024-01
乌海2023年10月造价信息
PDF
下载
2023-10
乌海2023年9月造价信息
PDF
下载
2023-09
乌海2023年8月造价信息
PDF
下载
2023-08
乌海2023年7月造价信息
PDF
下载
2023-07
乌海2023年6月造价信息
PDF
下载
2023-06
乌海2023年5月造价信息
PDF
下载
2023-05
乌海2023年4月造价信息
PDF
下载
2023-04
乌海2023年3月造价信息
PDF
下载
2023-03
乌海2023年2月造价信息
PDF
下载
2023-02
乌海2023年1月造价信息
PDF
下载
2023-01
乌海2022年12月造价信息
PDF
下载
2022-12
乌海2022年11月造价信息
PDF
下载
2022-11
乌海2022年10月造价信息
PDF
下载
2022-10
乌海2022年9月造价信息
PDF
下载
2022-09
乌海2022年8月造价信息
PDF
下载
2022-08
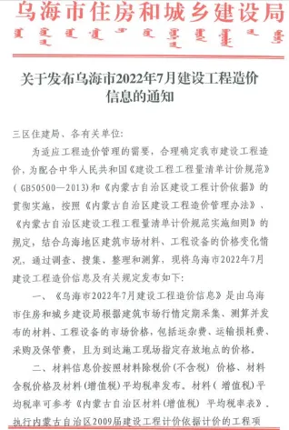
乌海2022年7月造价信息
PDF
下载
2022-07
乌海2022年6月造价信息
PDF
下载
2022-06
乌海2022年5月造价信息
PDF
下载
2022-05
1
2
3
人工客服